Migrating ACLs from Key Trustee KMS to Ranger KMS

You must perform the following procedures to migrate ACLs from Key Trustee Key Management Server (KMS) to Ranger KMS.

Key Trustee ACL evaluation

Before going into the details of how Key Trustee ACLs are evaluated, it is critical that you understand the key rules that the Key Trustee Key Management Server uses in performing this evaluation.

KMS ACL Flow Rules:

  • The whitelist class bypasses key.acl and default.key.acl controls.
  • The key.acl definitions override all default definitions.

Encryption key access is evaluated as follows:

1 and 2

The KMS evaluates the hadoop.kms.acl.<OPERATION> and hadoop.kms.blacklist.<OPERATION> classes to determine whether or not access to a specific KMS feature or function is authorized.

In other words, a user must be allowed by hadoop.kms.acl.<OPERATION>, and not be disallowed by hadoop.kms.blacklist.<OPERATION>.

If a user is denied access to a KMS-wide operation, then the flow halts and returns the result Denied.

If a user is allowed access to a KMS-wide operation, then the evaluation flow proceeds.

3

The KMS evaluates the whitelist.key.acl class.

The KMS ACL workflow evaluates the whitelist.key.acl.<OPERATION>, and if the user is allowed access, then it is granted (Allowed) . If not, then the flow continues with the evaluation.

4 and 5

The KMS evaluates the default.key.acl.<OPERATION> and key.acl.<OPERATION> classes.

The KMS evaluates whether or not there is a key.acl.KEY.<OPERATION> class that matches the action the user is attempting to perform. If there is, it then evaluates that value to determine whether or not the user can perform the requested operation.

Depending on the result of the Key Trustee ACL evaluation, controls are applied to the key and results (Allowed or Denied).

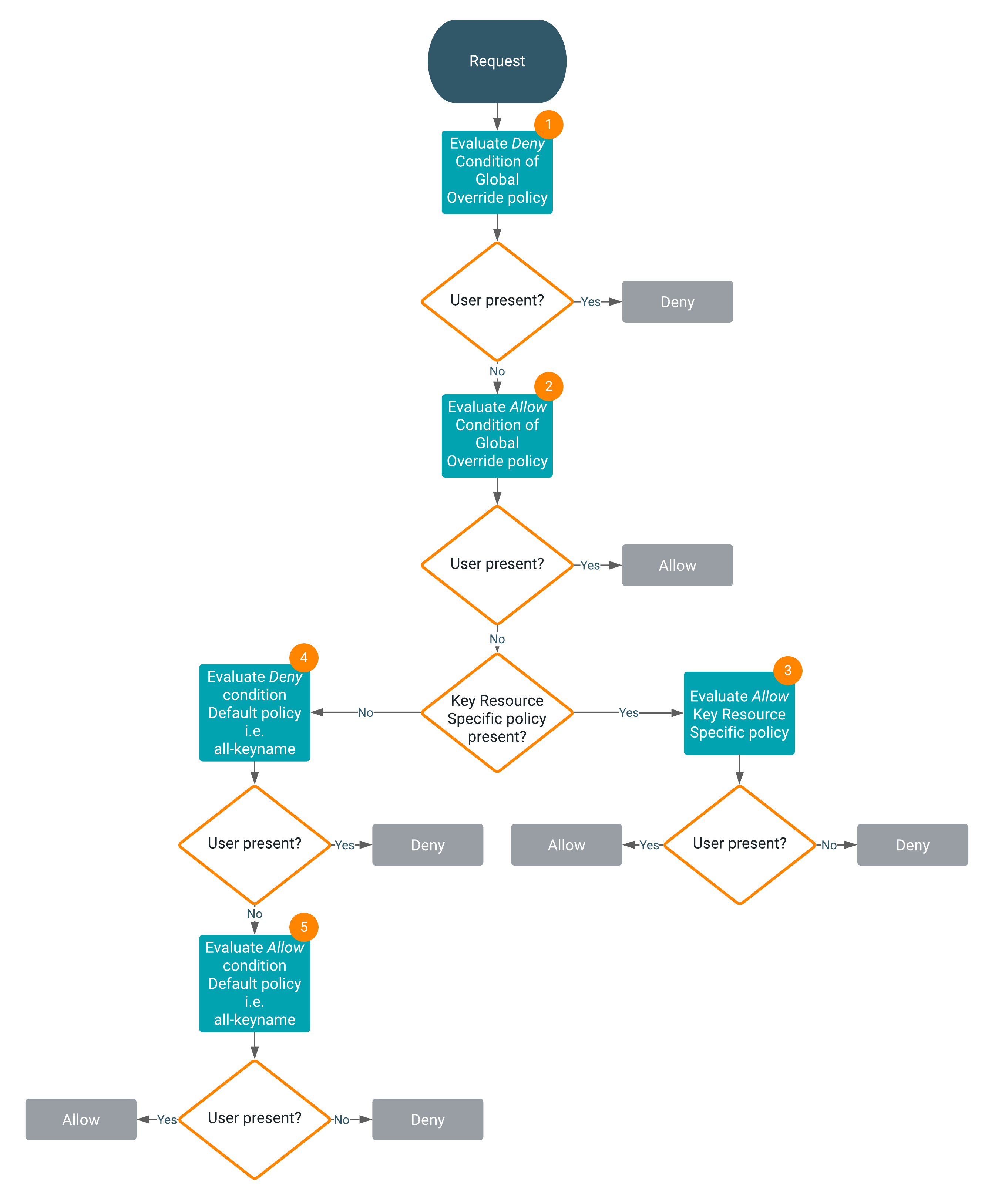
Access evaluation with Ranger KMS policies

Access is evaluated with Ranger KMS policies as follows:

1

After the request is received, the Deny condition of the Global Override policy is evaluated. If the user is present, the flow halts and returns the result Deny. If the user is not present, the evaluation flow proceeds.

2

Now, the Allow condition of the Global Override policy is evaluated. If the user is present, the flow halts and returns the result Allow. If the user is not present, the evaluation flow proceeds.

3

If the Key Resource Specific policy is present, the Allow condition of the Key Resource Specific policy is evaluated. If the user is not present, the flow halts and returns the result Deny. If the user is present, the flow is complete and returns the result Allow.

4

If the Key Resource Specific policy is not present, the Deny condition of the Default policy, all-keyname, is evaluated. If the user is present, the flow halts and returns the result Deny. If the user is not present, the evaluation flow proceeds.

5

Now, the Allow condition of the Default policy, all-keyname, is evaluated. If the user is not present, the flow halts and returns the result Deny. If the user is present, the flow is complete and returns the result Allow.