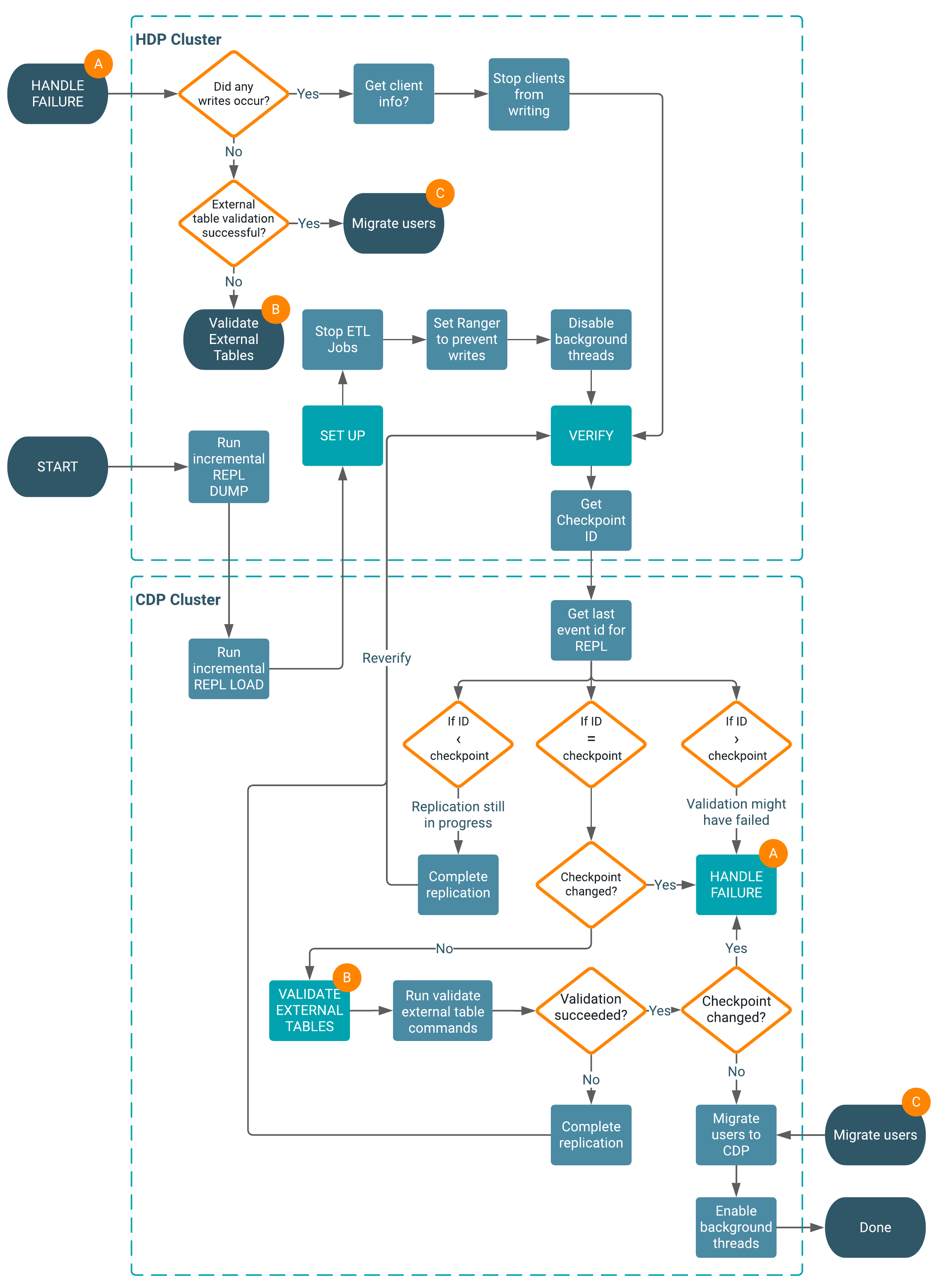
Verifying the Hive data replication from HDP 3.1.5 to 7.1.6
After replicating Hive databases from HDP 3.1.5 (with patches) to CDP 7.1.6 (with patches) you need to verify that the replication succeeded. After verification that databases on both clusters are in sync, you can stop running workloads on the HDP cluster and restart workloads on the CDP cluster.
